校长信箱
OA平台
智慧门户
网站首页
世界杯预选赛在哪观看
学校简介
现任领导
校风校训
奖项荣誉
大事记
组织机构
教学机构
党政管理机构
院系设置
世预赛免费直播入口
世界杯直播吧
世界杯现场直播平台
医学院
设计学院
音乐舞蹈学院
马克思主义学院
通识教育学院
创新创业教育学院
招生就业
招生网
就业网
人才培养
创新创业
学工在线
世界杯直播间
教学科研
特色专业
一流课程
教学成果
教学团队
产教融合
国家级项目
高水平科研平台
成果应用
世界杯直播间现场直播
世界杯直播间现场直播
后勤服务
班车服务
校园邮箱
校园地图
招标公告
招标公告
招标公告
当前位置:
网站首页
>
招标公告
> 正文
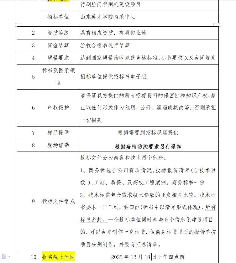
荷兰世界杯官网南北校区校大门口人行刷脸门禁闸机建设项目
作者:
来源:
发布时间:2022年12月15日
点击数:
附件【
客商投标报名表.xlsx
】已下载
次
分享到:
上一条:
荷兰世界杯官网南北校区校园大门车辆智能道闸管理系统建设项目
下一条:
2023年荷兰世界杯官网信息系统等级保护测评项目
哪里可以看足球直播